一体化政务大数据体系建设实践指南(1.0) 2025
五大维度:从组织机制(顶层设计)、平台工具(技术支撑)、运营管理(流程优化)、应用创新(场景落地)、安全管理(风险防控)五大要素推进建设,覆盖统筹管理、数据目录、资源、服务、共享交换、算力、标准、安全等九大能力域。概念定义:以 “1+32+N” 平台为核心,包含国家、省级、部门级政务数据平台,辅以管理机制、标准规范、安全保障三大支撑,涵盖底座建设、数据治理、场景应用等维度。安全保障:明确管理方、执

指南由 CCSA TC601 牵头撰写,多家单位参与,旨在为各地区、各行业建设一体化政务大数据体系提供指导。以下是从体系内涵、建设框架、实践路径、技术融合及未来方向等方面进行的总结:
一、体系内涵与政策背景
概念定义:以 “1+32+N” 平台为核心,包含国家、省级、部门级政务数据平台,辅以管理机制、标准规范、安全保障三大支撑,涵盖底座建设、数据治理、场景应用等维度。
发展阶段:历经政务信息化建设、共享交换、共享整合和一体化四个阶段,当前以数据为枢纽的协同治理模式初步形成,全国一体化政务数据共享枢纽已支撑超 5300 亿次数据调用。
建设意义:助力政府信息化集约化、实现全国数据 “一本账”、夯实国家数据基础设施底座,提升政务服务效率与应急管理能力。
二、建设框架:目标、维度与成熟度
核心目标:到 2025 年实现政务数据全目录管理、高效共享交换、全生命周期质量控制,完善算力与安全保障体系,推动政务数据开发利用与数智化转型。
五大维度:从组织机制(顶层设计)、平台工具(技术支撑)、运营管理(流程优化)、应用创新(场景落地)、安全管理(风险防控)五大要素推进建设,覆盖统筹管理、数据目录、资源、服务、共享交换、算力、标准、安全等九大能力域。
成熟度等级:分为初始建设级(被动响应需求)、局部规划级(集中管理关键数据)、一体化规范级(全量治理与共享)、创新应用级(场景驱动创新)、最佳实践级(大模型驱动数智化),指引不同阶段建设重点。
三、实践路径:九大能力域建设要点
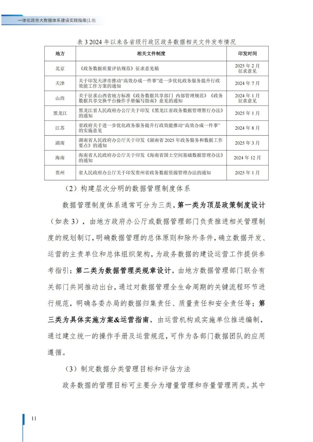
基础保障:建立决策层、管理层、运营层、服务层四级组织体系,完善省级数据部门架构(如北京、上海等地成立数据局),构建 “政策制度 - 管理规章 - 实施方案” 三级制度体系。
统筹管理:通过项目立项审批整合资源,推进集约化平台建设(如浙江 IRS 系统统一管理数字资源),建立共享协调机制与监督评估流程。
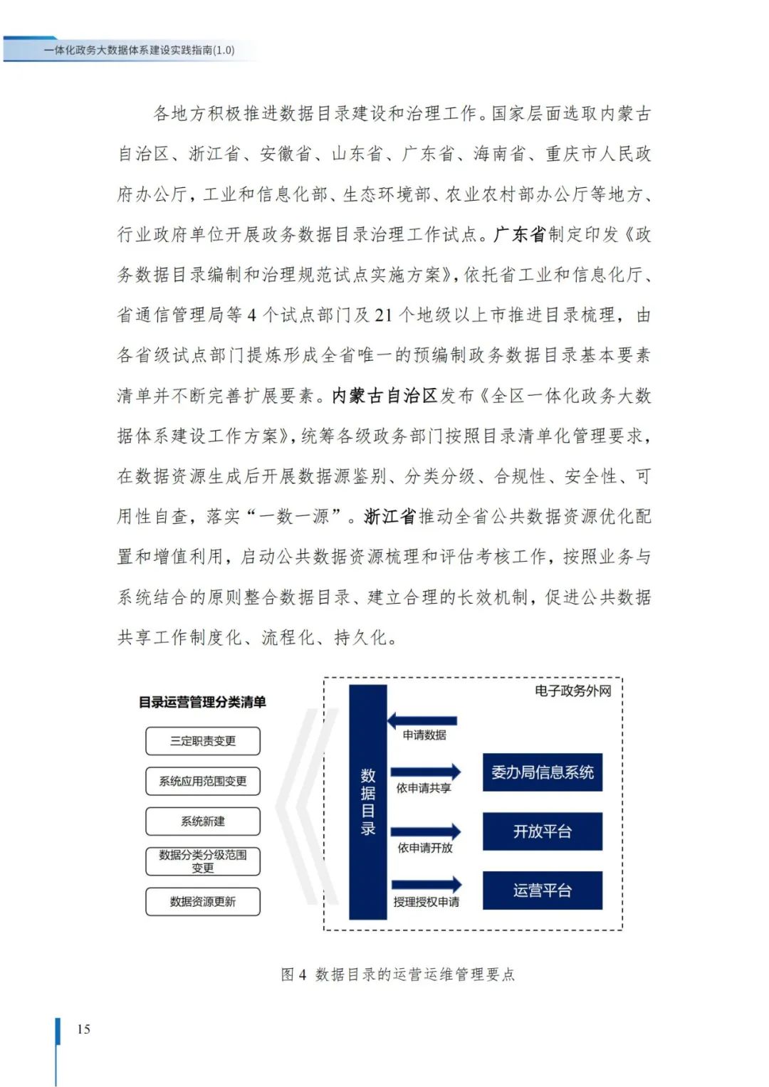
数据目录:构建跨层级目录管理体系,通过普查系统与编目系统实现数据 “应归尽归”,试点地区如广东、浙江已开展目录治理与动态更新。
数据资源:采用 “推送 - 拉取 + 点对点传输” 归集数据,建立需求管理、清洗、分析全流程治理体系,建设人口、法人等主题数据库。
数据服务:打造一站式数据服务门户,支持租户隔离与联合开发,引入区块链、隐私计算保障数据安全与可用不可见。
共享交换:构建国家级 - 省级 - 地市级三级共享交换体系,通过平台整合 “烟囱式” 系统,实现跨层级数据流通(如全国共享交换平台支撑跨部门调用)。
算力设施:统筹算力需求,推进存算分离、湖仓一体技术,融入 “东数西算” 工程,实现智算资源跨地域调度。
标准规范:建立国家 - 地方 - 行业三级标准体系,覆盖目录、治理、安全等领域,通过贯标评估确保标准落地。
安全保障:明确管理方、执行方、审计方职责,覆盖数据采集、传输、存储、使用、销毁全流程安全防护,采用加密传输、风险评估等技术手段。
四、技术融合:大模型驱动政务数智化
转型价值:大模型通过文本处理、数据分析、知识库集成,提升公文效率(如深圳 DeepSeek)、重塑数据共享模式(如上海语料库)、优化数据治理流程(如 RAG 技术应用)。
成熟度框架:围绕数据工程(高质量数据集)、平台工具(三中台架构)、模型应用(智能分析)、安全保障(全流程风险防控)构建能力体系,北京、广州等地已推进大模型服务平台建设。
典型场景:
政务热线:辽宁 12345 热线通过大模型缩短工单处理时间 80%,生成专题报告辅助决策。
智能分析:广东问数大模型实现经济数据分钟级查询,报告生成效率提升 80%。
智能安防:多模态大模型实现视频秒级检索,识别准确率超 90%。
五、未来展望与建议
发展趋势:数据要素市场驱动建设加速,政务数据平台成为国家数据基础设施核心,高质量数据集成为创新关键(如 “黄金样本” 提升大模型效能)。
行动建议:
治理升级:强化非结构化数据治理与特征工程,构建多维知识库。
技术融合:将大模型纳入政务平台建设,推进智算资源集约管理。
场景深化:拓展公共数据授权运营,探索 “数据 + 算法” 驱动的流程再造(如金融、医疗领域数据应用)。
六、典型案例
上海浦东:通过 “云数网安链智” 底座实现数据全量归集,推进公共数据授权运营(如烟火贷场景)。
福建:构建全省统一数据目录,打通国家 - 省级数据回流通道,支撑闽台融合等特色应用。
浙江 IRS 系统:统一管理全省数字资源,实现跨部门数据调用(如杭州 - 宁波公园卡办理),节省建设成本超 60%。
该指南通过理论框架与实践案例结合,为政务大数据体系建设提供了全流程、可落地的操作指引,助力政府提升数字化治理效能,推动数据要素价值释放。
点击文后阅读原文,可获得下载资料的方法。

































欢迎加入智能交通技术群!扫码进入。

点击文后阅读原文,可获得下载资料的方法。

联系方式:微信号18515441838
更多推荐


所有评论(0)