光伏系统里最让人头疼的问题就是发电效率忽高忽低,这时候MPPT算法就成了救命稻草。今天咱们捞点干的,直接上手三个经典算法的实现套路,保证比教科书说得明白
三个算法打包使用时,可以搞个决策切换机制:天气突变时用扰动法快速追踪,稳定时切电导增量法精调,设备重启用恒定电压法快速定位。但遇到云层飘过,发电量立马扑街,所以现在用得少了。核心就一句话:管你太阳怎么变,我永远把光伏板电压钉死在开路电压的0.76-0.8倍。这里用了numpy做微分计算,实际工程要注意采样噪声,得加移动平均滤波。算法虽然精准,但算力要求高,适合用在电站级逆变器里。重点在步长step
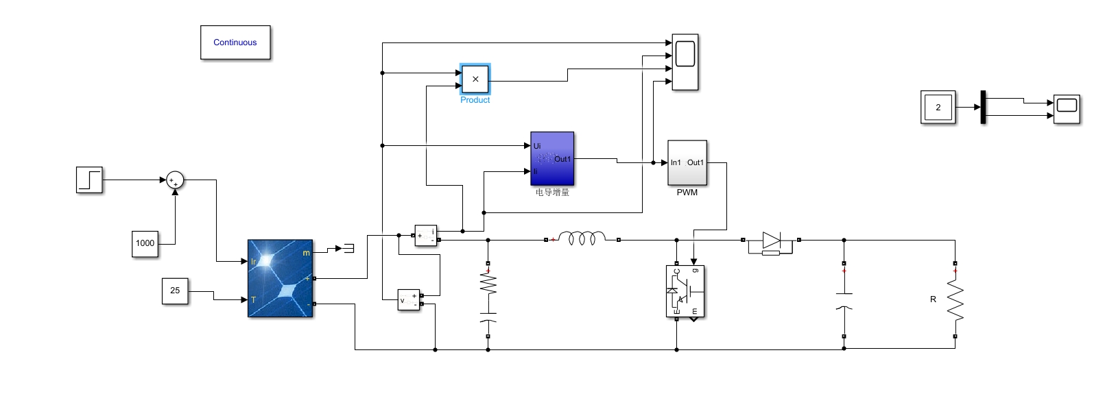
光伏mppt算法模型(恒定电压法,扰动法,电导增量法)。 三份打包。
先说恒定电压法,这玩意儿简单到小学生都能看懂。核心就一句话:管你太阳怎么变,我永远把光伏板电压钉死在开路电压的0.76-0.8倍。看这段代码:
def constant_voltage(v_oc):
return 0.78 * v_oc # 实测系数取0.78最稳
# 假设当前测得开路电压是40V
optimal_voltage = constant_voltage(40)
print(f'死磕电压值:{optimal_voltage}V')
这算法适合装在户外监控这种环境稳定的设备里。但遇到云层飘过,发电量立马扑街,所以现在用得少了。不过有个骚操作——可以把它当其他算法的启动初值,真香。
接着是扰动观察法,这货跟强迫症似的来回试探。代码里藏着个死循环:
def perturb_observe(prev_voltage, prev_power, step=0.5):
new_voltage = prev_voltage + step
new_power = get_power() # 实际要接硬件采集
if new_power > prev_power:
return new_voltage, new_power, step
else:
return prev_voltage - step, prev_power, -step
# 使用示例
voltage, power, step = 30, 150, 0.5
for _ in range(10):
voltage, power, step = perturb_observe(voltage, power, step)
print(f'第{_+1}次试探:电压{voltage}V,功率{power}W')
重点在步长step的选择——太大容易在最大功率点附近蹦迪,太小响应慢。有个改进版会用功率变化量自动调整步长,比原版聪明点。

最后上硬菜,电导增量法。这算法把微积分玩出花来了,先看公式推导劝退:
dP/dV = I + V*dI/dV = 0 → ΔI/ΔV = -I/V
翻译成人话就是:电流变化率和电压变化率的比值等于负的瞬时电流电压比。代码实现时得处理数值微分:
import numpy as np
def inc_cond(v_array, i_array): # 输入最近N组采样数据
dV = np.diff(v_array[-2:])[0]
dI = np.diff(i_array[-2:])[0]
if dV == 0:
return 0 # 防除零
if abs(dI/dV + i_array[-1]/v_array[-1]) < 0.05: # 收敛阈值
return v_array[-1]
elif dI/dV > -i_array[-1]/v_array[-1]:
return v_array[-1] + 0.5 # 需要升压
else:
return v_array[-1] - 0.5 # 需要降压
# 模拟数据测试
v_samples = [30, 30.5, 31]
i_samples = [4.8, 4.7, 4.6]
print(f'最优电压估计值:{inc_cond(v_samples, i_samples)}V')
这里用了numpy做微分计算,实际工程要注意采样噪声,得加移动平均滤波。算法虽然精准,但算力要求高,适合用在电站级逆变器里。

三个算法打包使用时,可以搞个决策切换机制:天气突变时用扰动法快速追踪,稳定时切电导增量法精调,设备重启用恒定电压法快速定位。具体实现留个悬念,下回咱们再唠怎么搞自动切换策略。
更多推荐
所有评论(0)