2025年金融行业大模型应用落地白皮书
算力上,异构算力管理复杂,调度缺乏灵活性;2025年,大模型推动金融行业迈入全新智能时代,算法从“被动处理任务”转向“主动进化策略”,OpenAI GP-5、Google Gemini、百度文心4.5等国内外大模型,凭借长文本处理、多模态交互等能力,破解金融“长文本、高实时、强专业”痛点。为破局,金融行业大模型应用呈现通用场景向专精场景演进趋势,需进行AI原生能力重构,从基础设施、数据平台、模型平
2025年,大模型推动金融行业迈入全新智能时代,算法从“被动处理任务”转向“主动进化策略”,OpenAI GP-5、Google Gemini、百度文心4.5等国内外大模型,凭借长文本处理、多模态交互等能力,破解金融“长文本、高实时、强专业”痛点。金融机构核心竞争力转向“场景-算法-数据”深度协同,以实现核心业务AI原生化改造。
关注公众号:【互联互通社区】,回复【AI738】获取全部报告内容。

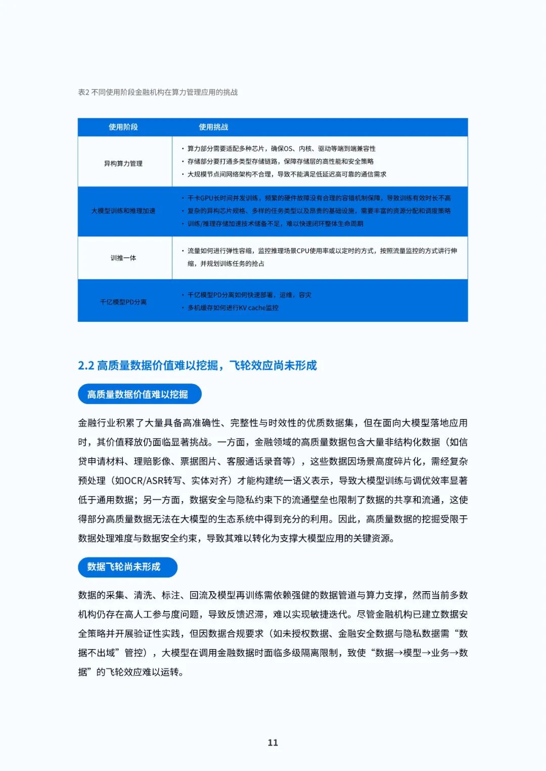
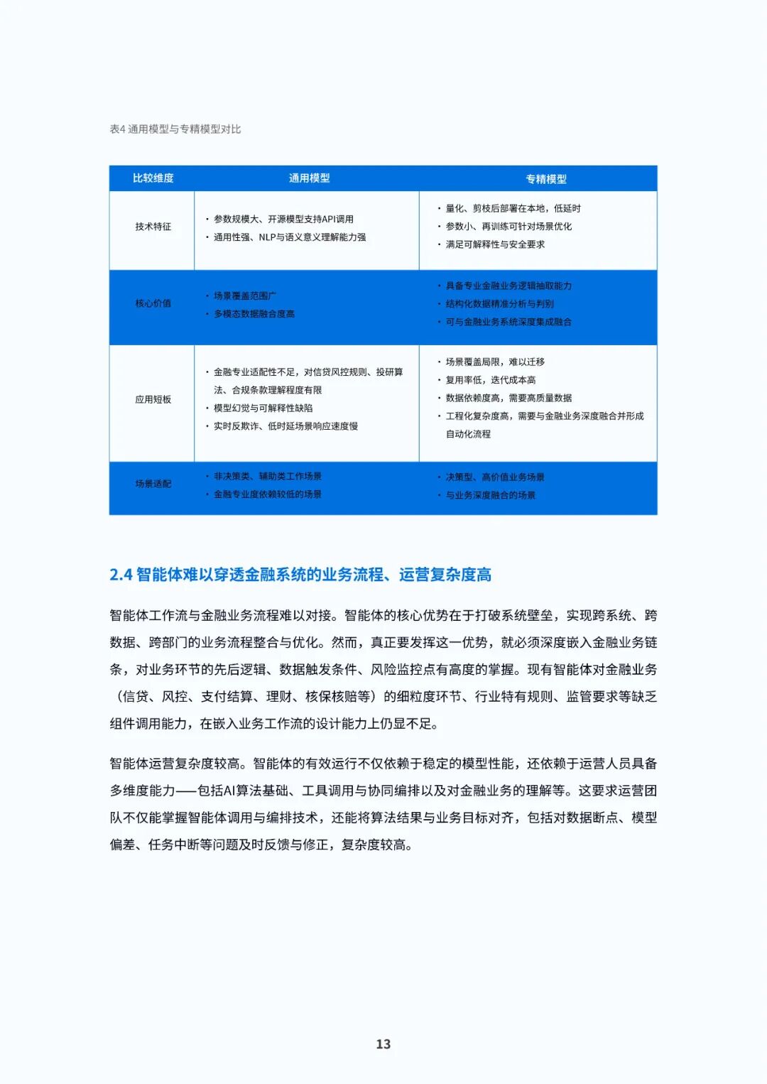
当前金融行业大模型落地从“单点探索”迈向“战略深化”,却面临多重挑战。算力上,异构算力管理复杂,调度缺乏灵活性;数据方面,高质量数据价值难挖掘,“数据-模型-业务-数据”飞轮效应未形成;模型层面,通用模型难满足复杂金融业务需求,专精模型场景覆盖局限;智能体难以穿透业务流程且运营复杂;安全能力待体系化突破,机构多审慎落地;模型应用效果难评估,机构对长期价值存疑;业-技融合敏捷组织不成熟,复合型人才稀缺。
为破局,金融行业大模型应用呈现通用场景向专精场景演进趋势,需进行AI原生能力重构,从基础设施、数据平台、模型平台、智能体平台、场景适配五层级发力,还需依托算力、数据、模型等七大核心要素打造AI原生应用。
白皮书列举了国有银行、重庆农商行、泰康保险、银河证券等领先实践案例,展现大模型在提升业务效率、优化服务体验等方面的成效。
最后,白皮书建议多方协同构建“战略-支撑-生态-监管”四位一体保障体系。金融机构需构建“战略精准-执行适配-风控闭环”系统能力;技术服务商提供全栈支撑;产业生态共建协同体系;监管部门强化政策引导与标准建设。同时,百度智能云“双智能 双引擎”方案,以“智能数字员工”“智能对客服务”为核心应用,“千帆AI开发平台”“百舸AI计算平台”为技术基座,为金融机构智能化转型提供支撑。
以下是报告部分内容
























大模型
关注互联互通社区公众号,回复以下编号,可快速下载相关专题报告合辑。
AI081:华为AI盘古大模型研究框架
AI083:阿里达摩院通义大模型概述
AI084:AIGC专题三:国内大模型概览
AI087:互联网行业专题报告:AI大模型
AI088:2023年AI大模型市场研究报告
AI089:AI大模型需要什么样的数据
AI091:从阿里、商汤、华为大模型看应用趋势
AI095:人工智能大模型体验报告
AI097:AIGC专题四:国内外大模型和AI应用梳理
AI098:2022中国大模型发展白皮书
AI099:2023生成式大模型安全与隐私白皮书
AI101:AI大模型企业是如何炼成的
AI112:大模型时代的AI十大趋势报告
AI114:2023商汤大模型伦理原则与实践白皮书
AI117:AI大模型赋能千行百业
AI119:AIGC通用大模型产品测评篇
AI120:人工智能大模型产业创新价值研究报告
AI121:华为盘古大模型专题报告(精选八篇)
AI124:中国市场大模型落地进展与趋势洞察
AI129:知识图谱与大模型融合实践研究报告
AI134:2023“弈衡”通用大模型评测体系白皮书
AI135:人工智能大模型体验报告2.0
AI139:6G内生AI架构及AI大模型
AI147:2023基于家电大模型的产业应用白皮书
AI150:2023智能家电与生成式人工智能大模型创新与发展白皮书
AI153:AI产业人士看大模型发展趋势
AI155:华为预训练大模型白皮书
AI156:行业大模型标准体系及能力架构研究报告
AI158:AI大模型开源生态及大模型平台实践
AI159:2023AI大模型应用中美比较研究报告
AI165:大语言模型的前世、今生与未来
AI166:体系化人工智能与大模型
AI168:2023人工智能大模型在工业领域知识问答稳定性评测报告
AI174:2023中国大模型市场商业化进展研究报告
AI175:中国移动:九天客服大模型技术解读
AI176:大模型:原理、进展及其影响
AI179:海外模型应用复盘,国内AI奇点已至
AI180:中国AI大模型工业应用指数
AI181:智慧图书馆大模型创新与应用白皮书
AI182:2023中国智驾大模型应用研究报告
AI194:人工智能大模型赋能医疗健康产业白皮书
AI196:2023人工智能大模型体验报告3.0
AI197:大模型治理蓝皮报告(2023年)——从规则走向实践
AI199:2023年人工智能大模型保险行业应用评测报告
AI200:2023金融业大模型应用报告
AI202:北京市人工智能行业大模型创新应用白皮书(2023年)
AI203:大模型与AIGC蓝皮书
AI206:2023大模型安全解决方案白皮书
AI211:2023大模型合规白皮书
AI213:大模型在金融行业的落地探索
AI216:2023年AI大模型应用研究报告
AI218:2023大模型金融应用实践及发展建议报告
AI219:政务大模型建设路径及评价体系研究报告
AI220:2023大模型技术深度赋能保险行业白皮书
AI221:中文大模型基准测评2023年度报告
AI222:2023矿山智能化暨矿山大模型最佳实践白皮书
AI224:工业大模型技术应用与发展报告1.0
AI225:可信开源人工智能大模型案例汇编(第一期)
AI226:2023大模型可信赖研究报告
AI227:人工智能大模型产业创新价值研究报告
AI228:2023金融大模型技术创新与应用探索
AI231:2023大模型落地应用案例集
AI235:前沿大模型的风险、安全与治理报告
AI236:2024大语言模型能力测评报告
AI238:产业大模型应用白皮书2023:融入产业、赋能未来
AI243:生成式人工智能治理与实践白皮书
AI244:大模型在政务领域应用的实践及前景
AI249:2023大模型推荐技术及展望报告
AI250:2023大模型厂商全景报告
AI251:大模型赋能智慧办公评测报告-PPT生成
AI257:大模型招投标市场分析报告(2023)
AI259:中文大模型基准测评2024年2月报告
AI260:多模态大模型技术演进及研究框架
AI263:多模态AI研究框架
AI269:面向生产服务的大模型评估体系探讨
AI274:家庭大脑白皮书-大模型时代智慧家庭应用新范式
AI275:AI大模型发展白皮书
AI276:预训练大模型与医疗:从算法研究到应用
AI278:2024人工智能大模型工业应用准确性测评
AI279:2024中国百模大战竞争格局分析报告
AI280:2024年中国AI大模型产业发展报告
AI282:2024年工业大模型应用报告
AI287:大模型现状及发展路径展望
AI289:大模型在金融领域的应用技术与安全白皮书
AI290:大模型赋能下的AI 2.0数字人平台
AI292:2023年第4季度中国大模型季度监测报告
AI294:2024年中国大模型评测报告(摘要版)
AI296:大模型时代,智算网络性能评测挑战
AI297:AI大模型研究框架
AI302:2024大型语言模型行业图谱研究报告
AI305:政务大模型产业图谱研究报告
AI306:2024年第1季度中国大模型季度监测报告
AI307:工业大模型的五个基本问题
AI310:2024中国大模型先锋案例TOP30
AI312:2024北京市人工智能大模型行业应用分析报告
AI313:superBench大模型综合能力评测报告
AI314:2024大模型应用实践报告
AI315:数字医生与健康科普大模型研究报告
AI317:大模型进展2.0
AI318:2024行业大模型调研报告
AI319:2023中国人工智能大模型企业综合竞争力50强研究报告
AI323:Al大模型成果不断涌现,AGI或将到来
AI325:互联网行业专题报告:AI大模型
AI326:教育专用大模型研究报告(简版)
AI328:2024大模型训练数据白皮书
AI334:MaaS框架与应用研究报告(2024年)
AI336:2024军事大模型评估体系白皮书v1.0
AI341:大模型行业应用十大典范案例集
AI346:大模型带来智能客服体验的跃迁
AI347:弈衡人工智能大模型评测平台白皮书(2024年)
AI348:2024人工智能开源大模型生态研究
AI358:2024人工智能大语言模型发展技术研究报告
AI360:2024年中国大模型行业应用研究
AI361:从技术路径,纵观国产大模型逆袭之路
AI363:2024中国大模型+数据分析最佳实践案例TOP10
AI365:2024国产AI大模型应用报告
AI366:大模型领航者AIGC 实践案例集锦(第一期)
AI368:2024大模型十大趋势:走进“机器外脑”时代报告
AI370:大模型基准测试体系研究报告(2024年)
AI372:矿山产业集群大模型运营最佳实践白皮书
AI373:中文大模型基准测评2024年上半年报告
AI374:中国算力产业高质量发展白皮书(2023)
AI376:2024大模型典型示范应用案例集
AI377:安全大模型技术与市场研究报告
AI378:空间数据智能大模型研究
AI386:AI大模型应用助力企业“营销服”跃进与提效
AI387:2024水业大模型白皮书
AI389:2024大模型安全实践白皮书
AI390:2024年中国AI大模型场景探索及产业应用调研报告
AI392:大模型激发新质生产力
AI395:2024中国联通元景大模型AI终端合作白皮书V1.0
AI396:大模型在融合通信中的应用实践报告
AI398:2024大模型+知识库厂商全景报告
AI405:腾讯乐享+大模型-企业智能知识管理跨越式升级
AI419:大模型落地路线图研究报告(2024年)
AI420:2024年AI大模型推动新一代具身智能机器人产业发展蓝皮书
AI424:2024年中国政务行业大模型发展洞察
AI425:大模型行业可信应用框架研究报告
AI426:2024年AI大模型应用发展研究报告
AI427:2024营销大模型评测白皮书
AI429:AI商业观察:大模型,不止价格战
AI431:2024年中国金融大模型产业发展洞察报告
AI438:2024年中国工业大模型行业发展研究报告
AI444:2024年人工智能大模型技术财务应用蓝皮书
AI445:“弈衡”多模态大模型评测体系白皮书(2024年)
AI449:一城一云一模型发展研究报告(2024)
AI450:2024年大模型驱动的数字员工3.0建设应用白皮书
AI454:大模型安全研究报告(2024年)
AI455:自然语言处理:大模型理论与实践
AI468:百度AI大底座大模型研发基础设施方案
AI470:大模型深度赋能媒体智创融合
AI472:2024人工智能中文大模型使用手册
AI474:2024中国“大模型+智能客服”最佳实践案例TOP10
AI476:2024大模型发展要素洞察报告
AI479:大模型发展迈入爆发期,开启AI新纪元
AI480:AI大模型创业格局报告
AI481:中文大模型基准测评2024年10月报告
AI489:2024政务大模型安全治理框架
AI491:大模型技术深度赋能保险行业白皮书(2024)
AI495:智普GLM白皮书
AI496:大模型浪潮下的图计算白皮书(2024年)
AI503:2024年大模型轻量化技术研究报告
AI506:提示工程——大模型中的提示词设计
AI508:2024年大模型落地与前沿趋势研究报告
AI510:2024年AI大模型赋能智能座舱研究报告
AI515:2024年AI大模型在医疗领域的商业化路径研究报告
AI517:LLM时代小模型的应用潜力与挑战
AI518:2024开源大模型应用指南1.0(风险治理篇)
AI519:大模型时代的具身智能
AI521:电商大模型及搜索应用实践
AI526:人工智能大模型产业发展应用研究白皮书
AI527:算法与AI大模型的用户认知调研报告
AI528:2024工商银行人工智能大模型白皮书
AI530:2024-2025中国AI大模型市场现状及发展趋势研究报告
AI533:政务服务便民热线大模型研究白皮书
AI534:2024年中国大模型行业应用优秀案例白皮书
AI535:2024年大语言模型威胁分类报告
AI539:2025年大模型应用落地白皮书
AI542:2025年AI大模型发展现状、商业化关键及未来应用前景分析报告
AI544:高质量大模型基础设施研究报告(2024年)
AI547:2024年中国AI大模型产业发展与应用研究报告
AI548:2024年多模态大模型(MLLMs)轻量化方法研究现状和展望报告
AI557:医疗健康大模型白皮书(1.0版)
AI559:大模型技术发展及治理实践报告
AI560:2024生成式大模型安全评估白皮书
AI561:2025AI原生多模态数据智能解决方案白皮书
AI564:中文大模型基准测评2024年度报告
AI566:大模型概念、技术与应用实践
AI567:金融大模型应用评测报告
AI569:中国金融大模型发展白皮书
AI570:工业大模型白皮书(2025年)
AI572:2025中国多模态AI大模型座舱应用洞察研究报告
AI576:2025私域大模型部署白皮书
AI577:从大模型、智能体到复杂AI应用系统的构建
AI580:2025AI大模型产业市场前景及投资研究报告
AI582:大模型混合云十大创新技术白皮书
AI585:大模型2.0产业发展报告
AI588:安全行业大模型技术应用态势发展报告
AI591:2025年AI大模型教育行业白皮书
AI594:基于大模型的企业架构建模助力银行数字化转型应用研究报告
AI606:2025大模型发展回顾、国内外大模型进展及未来研判分析报告
AI610:2025年大模型平台落地实践研究报告
AI614:面向智能制造的工业大模型标准化研究报告
AI619:2025年医疗大模型研究报告
AI626:2025年大模型能力来源与边界报告
AI629:2025年推理模型综合测评报告
AI630:2025大模型翻译技术及产业应用蓝皮书
AI631:2025年大模型架构创新研究报告
AI636:大模型一体机厂商研究报告
AI643:2025大模型实战手册
AI644:2025年中国银行业大模型应用跟踪报告
AI652:基于LLM+ChatBI的生成式AI应用宝典
AI655:中国人工智能行业大模型应用实践与展望报告
AI658:2025年中国大模型落地应用研究报告
AI659:基于RAG提升大模型安全运营效率实践
AI661:2025金融大模型应用与智能体建设案例集
AI662:2025国产大模型产业前景报告
AI671:2025大模型训练数据安全研究报告
AI686:全球AI应用产品梳理:模型能力持续迭代,智能体推动商业化进程
AI689:拥抱AI革命:企业的大模型应用指南
AI696:2025年AI大模型技术方案白皮书
AI703:2025大语言模型(LLM)上手指南
AI711:大模型解决方案白皮书:社交陪伴场景
AI712:2025工业大模型应用进展与展望
AI713:大模型解决方案白皮书:智能巡检场景
AI715:大模型重构大数据产业发展白皮书
AI716:人工智能通用大模型合规管理体系指南
AI726:2025金融业大模型应用报告
AI727:金融大模型落地路线图研究报告
AI728:大模型技术白皮书
AI738:2025年金融行业大模型应用落地白皮书
声明
来源:IDC,互联互通社区推荐阅读,版权归作者所有。文章内容仅代表作者独立观点,不代表互联互通社区立场,转载目的在于传递更多信息。如涉及作品版权问题,请联系我们删除或做相关处理!

关注公众号:【互联互通社区】,回复【AI738】获取全部报告内容。


所有评论(0)