东数西算下新型算力基础设施发展
《白皮书》由国家信息中心信息化和产业发展部主任单志广、中国信通院云计算与大数据研究所所长何宝宏、中国科学院计算技术研究所研究员张云泉三大行业专家联合主编,就“东数西算”工程落实中算力基建面临的诸多挑战进行详细分析,并对2030年算力设施的趋势进行展望。关注公众号:【互联互通社区】,回复【DSXS004】获取全部报告内容。近几年,中国数据中心能耗增速是61%,在所有类型的产业里增速最高。《白皮书》指

《白皮书》由国家信息中心信息化和产业发展部主任单志广、中国信通院云计算与大数据研究所所长何宝宏、中国科学院计算技术研究所研究员张云泉三大行业专家联合主编,就“东数西算”工程落实中算力基建面临的诸多挑战进行详细分析,并对2030年算力设施的趋势进行展望。
关注公众号:【互联互通社区】,回复【DSXS004】获取全部报告内容。

近几年,中国数据中心能耗增速是61%,在所有类型的产业里增速最高。《白皮书》指出,目前我国仅有41%的数据中心PUE(电能利用率)在 1.4 以下,针对“东数西算”的相关工程,国家和地方持续出台一系列政策限制其PUE值,要求东部地区不超过1.25,西部地区不超过1.2。
面对如此严格的PUE限制,液冷等技术正成为众多新建数据中心选择。单志广介绍,数据中心高能耗是其显著特征,作为“东数西算”工程重要算力基础设施,液体冷却、清洁能源、余热回收等绿色低碳技术应加大推广利用。而液冷技术中国处于国际领先地位,其效率可比传统的风冷提高一千到三千倍,液冷被视为未来数据中心重大的技术发展趋势。以本次入选《白皮书》典型案例的曙光液冷技术方案为例,其可让数据中心PUE 最低降至1.04,实现全地域全年自然冷却,极大地节约电与水的使用。
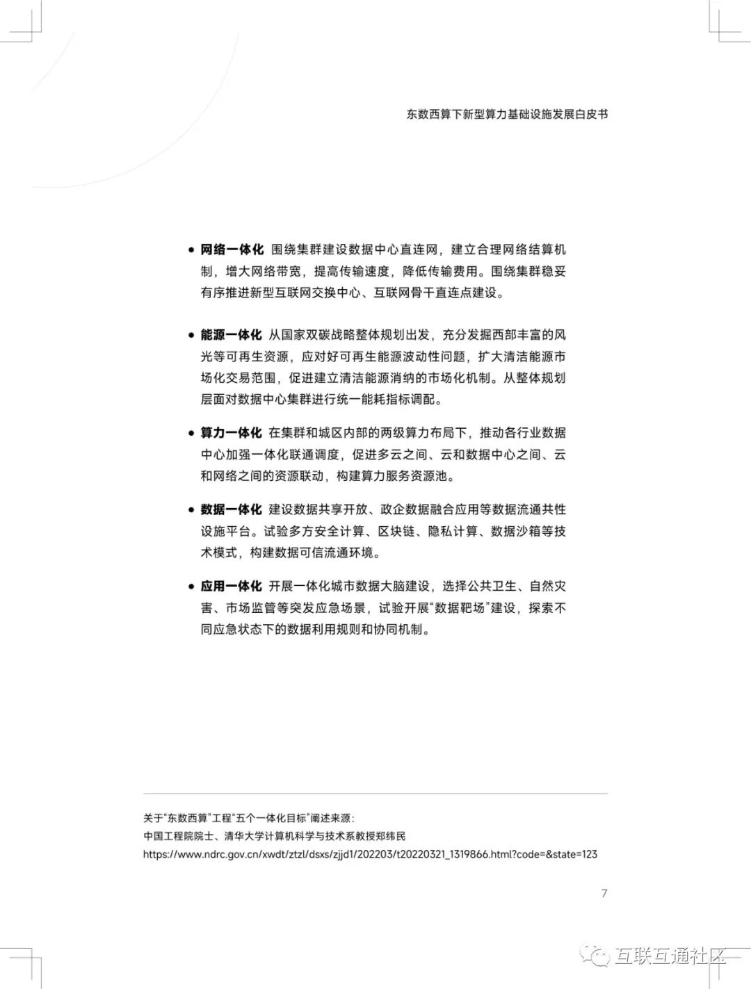
相关专家提出,当前各行业应用对算力的多元化需求日益显著,这就要求“东数西算”可以为使用者提供更加通用化、多元化的算力选择。同时,政府投资建设“东数西算”公共基础设施时,也应考虑其通用性和兼容性,以促进技术、数据、业务的最大化利用和流通,促进算力普惠服务。这无疑也给算力网的标准化和调度服务提出了诸多挑战。
精彩推荐
DSXS001:+东数西算”专题报告合辑(精选七篇)
-“东数西算”启动对 IDC 产业链的拉动作用
-“东数西算”启动,利好高性能计算芯片
-“东数西算”全面启动,网络设备、光器件率先受益
-“东数西算”正式启动,上海推进空间信息产业发展
-策略联合行业:掘金“东数西算”
-“东数西算”启动将拉动IDC产业链增长
-“东数西算”启动,利好高性能计算芯片
DSXS002:“东数西算”专题研究报告(2022年)
DSXS003:2022年东数西算机遇展望
DSXS004:东数西算下新型算力基础设施发展
以下是报告部分内容



















声明
来源:益智计算,互联互通社区推荐阅读,版权归作者所有。文章内容仅代表作者独立观点,不代表互联互通社区立场,转载目的在于传递更多信息。如涉及作品版权问题,请联系我们删除或做相关处理!

关注公众号:【互联互通社区】,回复【DSXS004】获取全部报告内容。

更多推荐
所有评论(0)