华为:AI与人协作服务于人——AI终端白皮书 2025
技术基础:生成式 AI 依托海量数据、参数与算力的 “规模定律”,在表达能力和泛化任务能力上实现突破,已逐步与消费终端深度融合,重塑内容创作、办公、教育等领域的生产力模式。全场景智能服务成刚需:全球消费终端设备持续增长,多设备、全场景使用成为常态,用户需求向轻量化、便捷化、连续性服务演进,AI 驱动的服务分发实现 “服务找人” 的新范式。核心定位:AI 终端以 “与人协作、服务于人” 为核心理念,

一、核心理念与技术背景
核心定位:AI 终端以 “与人协作、服务于人” 为核心理念,旨在帮助人类突破身体局限、提升信息处理能力,推动生产力与生活质量飞跃。
技术基础:生成式 AI 依托海量数据、参数与算力的 “规模定律”,在表达能力和泛化任务能力上实现突破,已逐步与消费终端深度融合,重塑内容创作、办公、教育等领域的生产力模式。
二、四大产业发展趋势
AI 技术与终端融合深化:历经 “应用层集成 AI(单点智能增强)”“系统层融合 AI(原子化 AI 能力下沉)”“以 AI 为中心的原生智能 OS” 三阶段,推动终端性能与体验双重升级。
智能体引领人机交互变革:多模态大模型打破单一交互限制,实现文本、图像、语音等多维沟通;AI 自主化程度提升,构建 “以意图为中心” 的协作模式,用户仅需表达需求,系统自主拆解任务;大模型与智能体驱动操作系统重构,形成动态自适应的原生智能 OS。
全场景智能服务成刚需:全球消费终端设备持续增长,多设备、全场景使用成为常态,用户需求向轻量化、便捷化、连续性服务演进,AI 驱动的服务分发实现 “服务找人” 的新范式。
打破设备与应用边界:轻量级终端集成生成式 AI 将成主流,端云协同 AI 成为关键支撑 —— 端侧满足隐私、极速、离网需求,云侧承接复杂规划与跨端协作,共同构筑全局化智能。
三、四大未来场景展望
|
场景 |
核心价值 |
典型应用 |
|---|---|---|
|
工作 |
提升效率、强化竞争力 |
AI 辅助编程、文档编写、代码测试,Agent 协同实现专家级能力 |
|
生活 |
简化繁琐、释放创造力 |
数字外脑管理信息、多事务并行处理、家庭服务机器人、AI 协同创作 |
|
学习 |
个性化辅导与成长规划 |
7*24 小时 AI 导师、定制化教学路径、学业与职业发展建议 |
|
娱乐 |
沉浸式多感官体验 |
感官互联网(视觉、触觉、嗅觉等多维度交互)、6G 通信感知一体化赋能的虚实融合体验 |
四、AI 终端智能化分级与关键技术
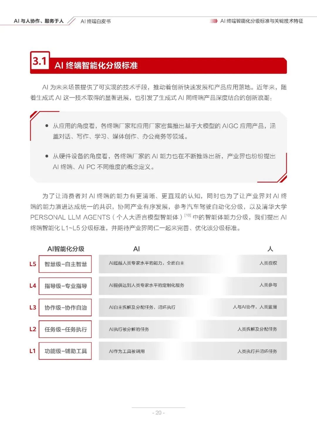
1. 智能化分级标准(L1-L5)
L1(功能级):AI 作为工具被调用,人类主导任务闭环;
L2(任务级):AI 执行分解后的任务,人类负责拆解分配;
L3(协作级):AI 自主拆解任务并闭环执行,人类监督;
L4(指导级):AI 提供人类专家级定制化服务,人类参与协作;
L5(智慧级):AI 超越人类专家水平,全面自主运行(需人类授权)。
2. 六大关键技术特征
原生智能 OS:具备统一 AI 系统底座、原生智能应用、系统级智能体与开放生态;
全场景融合感知:打破碎片化感知,构建统一数据底座,实现多终端、多维度的全局最优感知;
系统超级智能体:涵盖感知记忆、自主规划、工具调用、行动执行四大模块,可与领域 Agent 协同完成复杂任务;
端云协同:端侧侧重感知执行,云侧侧重规划决策,实现芯片、算子、模型同源,释放硬件资源;
安全可信:构建 “软硬芯云一体化安全架构”,覆盖软件、硬件、芯片、端云协同等多维度防护;
生态开放:分层开放 Core AI API、深度学习接口、Agent 开发平台等,赋能开发者快速创新。
五、产业倡议
共建 AI 终端智能化分级标准体系,凝聚产业共识,为产品开发、政策制定提供参考,平衡技术进步与安全伦理;
推动鸿蒙 AI 生态开放协作,通过元服务、领域 Agent 等形态,支持百万级原生应用开发,实现服务跨端流转与 “服务随人动”。
































欢迎加入智能交通技术群!扫码进入。

点击文后阅读原文,可获得下载资料的方法。

联系方式:微信号18515441838
更多推荐
所有评论(0)