吐槽今天发布的核桃开发板2B(这是型号,不是特点)
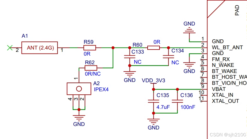
众位客官看看上图安装孔附近的几个小如小米的wifi相关焊盘,这就是需要短路的焊盘。4个USB接口,1个mipi摄像头接口(4 lane),1个mipi显示器接口(4 lane)。openmv进展太慢,内存和管脚的扩容,抠抠搜搜的,相比起来现在唯一的优点就是资料和例程丰富。上面2个图是01科技的wifi相关焊盘与原理图,果然与核桃是一家人喔。全志T527 八核Linux开发板,算力2TOP,内存1~
·
全志T527 八核Linux开发板,算力2TOP,内存1~4G。算力一般,不如10TOP的地瓜,不如6TOP的猫和k230。
4个USB接口,1个mipi摄像头接口(4 lane),1个mipi显示器接口(4 lane)。接口不少,可以外接鼠标键盘、usb摄像头。
一个按键,一个led。聊胜于无。
一个千兆网口,一个microhdmi显示器接口。比canmv多了一个网口。
4G裸板349.00。
wifi依然是陶瓷电容,没有外加ipex4天线座。如果工业用途,封装在铝盒内,这是个短板。

众位客官看看上图安装孔附近的几个小如小米的wifi相关焊盘,这就是需要短路的焊盘。这是考研眼力啊。


上面2个图是01科技的wifi相关焊盘与原理图,加上01的群主发布核桃的宣传,并在核桃群里当管理员,果然与核桃是一家人喔。
仅代表个人不成熟的观点,供各位参考。
usb摄像头,mini hdmi,网口或者带外接天线的wifi,openmv ide的开发环境,应该有一类开发板具有这样的特点。不知道谁能走这条路。
openmv进展太慢,内存和管脚的扩容,抠抠搜搜的,相比起来现在唯一的优点就是资料和例程丰富。
更多推荐

所有评论(0)