计算机毕业设计之基于深度学习的苹果成熟度识别系统的设计与实现
本研究提出基于深度学习的苹果成熟度智能识别系统,解决了传统人工方法效率低、主观性强的问题。通过采集大量苹果图像数据并进行预处理和增强,利用预训练模型加快收敛速度,最终模型在测试集上获得较高准确率。与人工方法相比,该系统在识别效率和稳定性方面具有明显优势。研究为苹果产业提供了高效的智能识别解决方案,具有良好应用前景。未来将优化模型结构以提高精度。
·
基于深度学习的苹果成熟度识别系统,旨在解决传统人工识别方法效率低下、主观性较强的问题。本文通过深入分析苹果成熟度的特征,设计并实现了一套高效、准确的识别系统。本文对苹果成熟度识别的相关研究进行了综述,明确了深度学习技术在成熟度识别领域的应用价值。在此基础上,采集了大量的苹果图像数据,并对数据进行预处理,包括图像增强、标注等,以确保数据的质量和多样性。在模型训练过程中,本文采用了数据增强技术,以扩充训练样本,提高模型的泛化能力。利用预训练的模型参数初始化网络,加快了模型的收敛速度。经过多次迭代训练,最终得到的模型在测试集上取得了较高的识别准确率。此外,通过与人工识别方法进行对比,本文所提出的系统在识别效率、稳定性等方面具有明显优势。
本文设计的基于深度学习的苹果成熟度识别系统,在理论和实践层面均取得了较好的成果。该系统为苹果成熟度识别提供了一种新的解决方案,具有较高的应用价值和推广前景。在今后的工作中,项目将继续优化模型结构,提高识别精度,以期为我国苹果产业提供更高效、智能的成熟度识别手段。
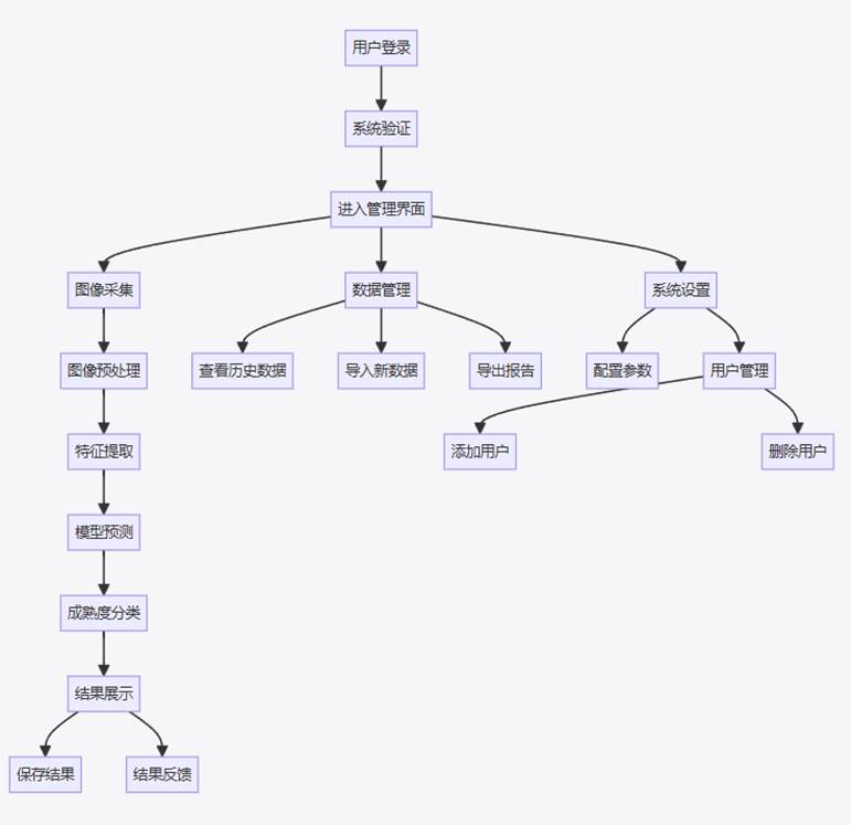
图3-4 管理系统流程图设计

图5-3 首页界面
更多推荐


所有评论(0)